最近几天,徐汇区传来了一则新的好消息!
徐汇区的华泾小学正式官宣更名为上海市徐汇区位育小学(向阳小学南部分校)。
也就是说,这所学校之后就能依托向阳小学的优质教育资源,开展深度融合办学。
并且,它能借助位育集团的跨学段联动,实现教育质量的提升。

这样,徐汇区的家长就又多了一个优质小学的选择!
另外,根据安排,向阳小学党支部书记、校长毛坚琼将兼任上海市徐汇区位育小学(向阳小学南部分校)法定代表人及校长,副校长刘宇宁将兼任该校常务副校长,也就是说,分校和总部是同一个校长。
这样,能更加有效地统筹推进两校的融合工作。
可以说,这次更名是徐汇教育扩优提质的一次创新实践,也是位育品牌的回归与重组。
这所更名的学校之后将会获得向阳小学的全方位赋能,同时对接位育教育集团的优质资源,实现多维度的深度融合。
要知道,向阳小学基本上是人人皆知,是徐汇区公认的四大公办小学之一,其教学实力与口碑有目共睹。
现在,华泾小学更名为位育小学(向阳小学南部分校),这一转变意味着学校将直接共享位育集团与向阳小学的优质教育资源,对于对口家庭的家长来说,无疑是一大喜讯。
冯老师十分期待这所学校之后的发展!
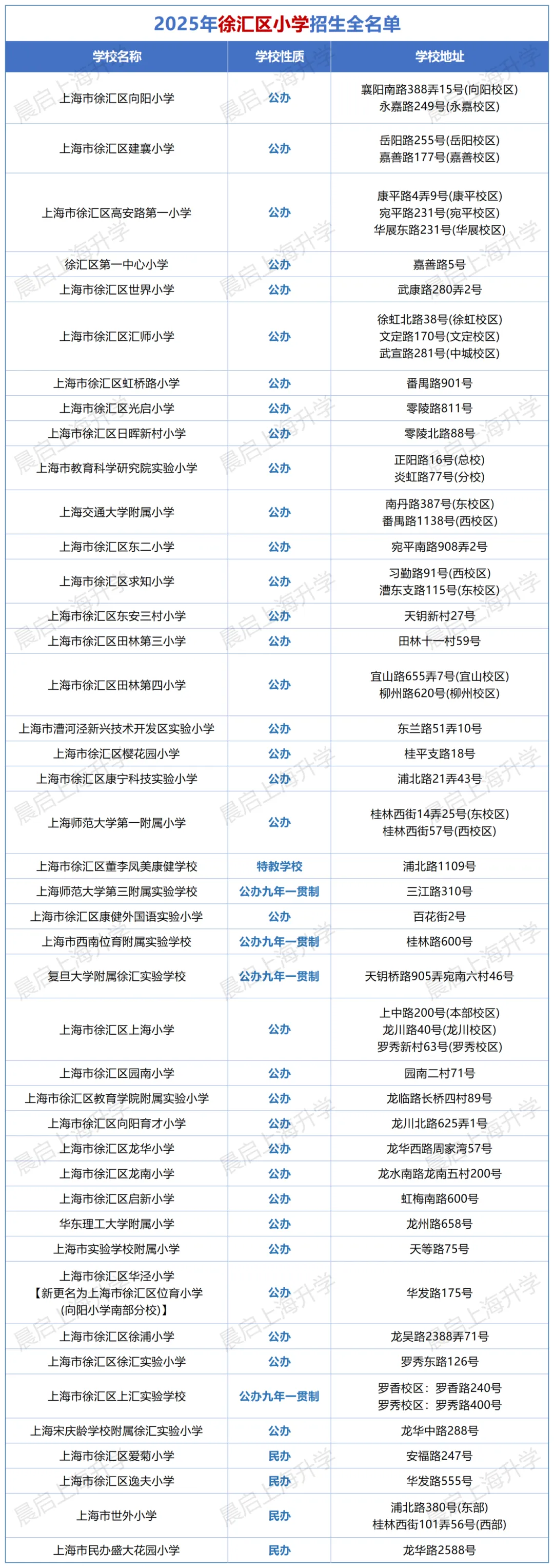
在文章末尾,冯老师附上徐汇区小学全名单:

