资源包合集
小学资源包
初中资源包
高中资源包
当前位置:
首页
>
小学资源包
>【教学资源】2026年春人教版小学数学三年级下册教学计划及内容安排表
【教学资源】2026年春人教版小学数学三年级下册教学计划及内容安排表
2026-05-13 11:10:44
【教学资源】2026年春人教版小学数学三年级下册教学计划及内容安排表
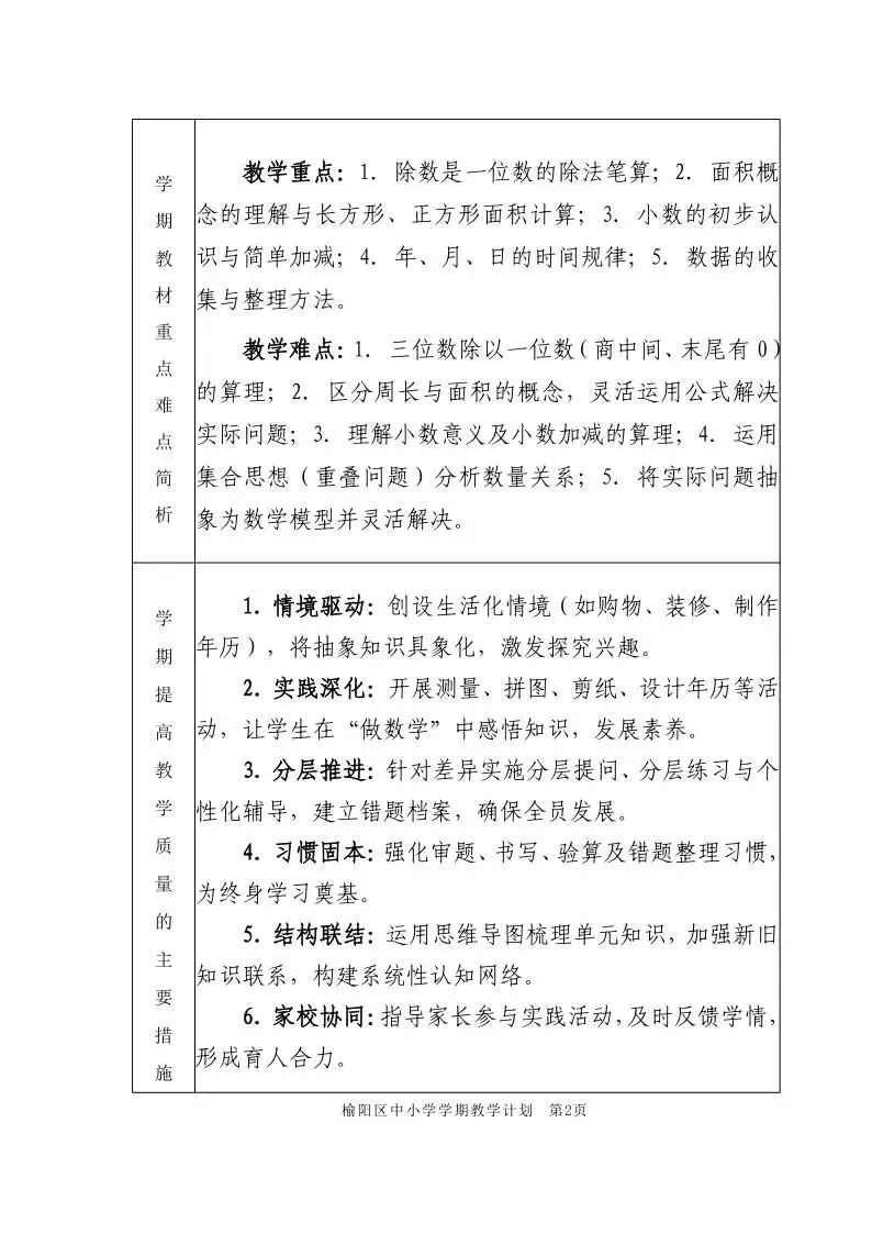
三年级数学下册教学计划及内容安排
1
2
3
4
撰稿:郝建峰
本文来自网友投稿或网络内容,如有侵犯您的权益请联系我们删除,联系邮箱:wyl860211@qq.com 。
F515 精品优质课资源 初中化学 第六单元 碳和碳的氧化物《课题2 碳的氧化物--二氧化碳(第1课时)》课件PPT+教学设计Word
F510 精品优质课资源 初中化学 第六单元 碳和碳的氧化物《课题3 二氧化碳的实验室制取(第1课时)》课件PPT+教学设计Word
最新文章
F515 精品优质课资源 初中化学 第六单元 碳和碳的氧化物《课题2 碳的氧化物--二氧化碳(第1课时)》课件PPT+教学设计Word
F520 项目式学习 优质课资源 初中化学 《金属“蚀”语,守护“金”彩---《金属和金属材料》大单元整体单元复习》课件PPT+教学设计Word
F518 精品优质课资源 初中化学 第十单元 常见的酸、碱、盐《酸碱盐化学性质复习--反应后溶液中溶质成分的探究》 课件PPT+教学设计Word
资源下载 | 2026版小学精品资料,限时免费领取!(2月21日更新)
F514 精品优质课资源 初中化学 第六单元 碳和碳的氧化物《课题3 二氧化碳的实验室制取(第1课时)》课件PPT+教学设计Word
小学/初中/高中《奥数学习资源大礼包》奥数教程+奥数视频(电子版可下载)PDF文档+MP4学习视频,数学培优竞赛,网盘打包下载
高中数学题型总结梳理(pdf资源)
【免费资源分享】史上最全小学奥数《举一反三》全套资源(1-6年级教学视频+讲义+练习)
广州市小学语文骨干教师培训资源
初中全科教学资源合集汇总20260222(不断更新中)
热门文章
F507 跨学科项目式学习 优质课资源 初中化学 《自制简易净水器》 课件PPT+教学设计Word
【26春资源 】人教版小学数学四星学霸提高班(1-6年级下册)资源合集
F516 精品优质课资源 初中化学 第六单元 碳和碳的氧化物《课题2 碳的氧化物 第二课时 一氧化碳》课件PPT+教学设计Word
F511 跨学科项目式学习 优质课资源 初中化学 《基于碳中和理念设计低碳行动方案--低碳行动的化学证据》 课件PPT+教学设计Word
F509 跨学科项目式学习 优质课资源 初中化学 《调查家用燃料的变迁与合理使用--从“薪火”到“蓝焰”》课件PPT+教学设计Word
高中免费视频课资源自取
【教学资源】小学语文下册预习基础知识一课一练
【初中】精品资源
小学数学计算每日一练资源合集(全学段覆盖|口算·竖式·脱式·应用题)
北师大版数学小学1-6年级上下册学习资源合集,电子版免费下载,一二三四五六年级上下册数学资料汇总,建议收藏
随机文章
10个月宝宝每天需要喝多少奶粉?
高中资源汇总
【开学心理课】初中专题课件资源合集(建议收藏)
【初中资源】初中全科目《十年全国中考真题》2013-2025历年中考真题(网盘打包下载)
初中全科教学资源合集汇总20260221(不断更新中)
完整版小学全科优质资源免费领!无任何费用,从小学到初中教辅大合集,抄作业式规划太香了
【26春资源】小学语文1-6年级《成语字贴》
【资源分享】初中英语人教版九年级(1)
初中地理《海洋资源》
小学语文学习资源大礼包(1-6年级)
小学阶段通用精品学习资源分享下载(寒假作业+综合资源+学科内容)
基本
文件
流程
错误
SQL
调试
请求信息 : 2026-05-25 12:21:56 HTTP/2.0 GET : https://c.67808.cn/a/458584.html
运行时间 : 0.288638s [ 吞吐率:3.46req/s ] 内存消耗:4,598.19kb 文件加载:140
缓存信息 : 0 reads,0 writes
会话信息 : SESSION_ID=a8eeba4132967d3d48c5e8fee4bc1cf4
/yingpanguazai/ssd/ssd1/www/c.67808.cn/public/index.php ( 0.79 KB )
/yingpanguazai/ssd/ssd1/www/c.67808.cn/vendor/autoload.php ( 0.17 KB )
/yingpanguazai/ssd/ssd1/www/c.67808.cn/vendor/composer/autoload_real.php ( 2.49 KB )
/yingpanguazai/ssd/ssd1/www/c.67808.cn/vendor/composer/platform_check.php ( 0.90 KB )
/yingpanguazai/ssd/ssd1/www/c.67808.cn/vendor/composer/ClassLoader.php ( 14.03 KB )
/yingpanguazai/ssd/ssd1/www/c.67808.cn/vendor/composer/autoload_static.php ( 4.90 KB )
/yingpanguazai/ssd/ssd1/www/c.67808.cn/vendor/topthink/think-helper/src/helper.php ( 8.34 KB )
/yingpanguazai/ssd/ssd1/www/c.67808.cn/vendor/topthink/think-validate/src/helper.php ( 2.19 KB )
/yingpanguazai/ssd/ssd1/www/c.67808.cn/vendor/topthink/think-orm/src/helper.php ( 1.47 KB )
/yingpanguazai/ssd/ssd1/www/c.67808.cn/vendor/topthink/think-orm/stubs/load_stubs.php ( 0.16 KB )
/yingpanguazai/ssd/ssd1/www/c.67808.cn/vendor/topthink/framework/src/think/Exception.php ( 1.69 KB )
/yingpanguazai/ssd/ssd1/www/c.67808.cn/vendor/topthink/think-container/src/Facade.php ( 2.71 KB )
/yingpanguazai/ssd/ssd1/www/c.67808.cn/vendor/symfony/deprecation-contracts/function.php ( 0.99 KB )
/yingpanguazai/ssd/ssd1/www/c.67808.cn/vendor/symfony/polyfill-mbstring/bootstrap.php ( 8.26 KB )
/yingpanguazai/ssd/ssd1/www/c.67808.cn/vendor/symfony/polyfill-mbstring/bootstrap80.php ( 9.78 KB )
/yingpanguazai/ssd/ssd1/www/c.67808.cn/vendor/symfony/var-dumper/Resources/functions/dump.php ( 1.49 KB )
/yingpanguazai/ssd/ssd1/www/c.67808.cn/vendor/topthink/think-dumper/src/helper.php ( 0.18 KB )
/yingpanguazai/ssd/ssd1/www/c.67808.cn/vendor/symfony/var-dumper/VarDumper.php ( 4.30 KB )
/yingpanguazai/ssd/ssd1/www/c.67808.cn/vendor/topthink/framework/src/think/App.php ( 15.30 KB )
/yingpanguazai/ssd/ssd1/www/c.67808.cn/vendor/topthink/think-container/src/Container.php ( 15.76 KB )
/yingpanguazai/ssd/ssd1/www/c.67808.cn/vendor/psr/container/src/ContainerInterface.php ( 1.02 KB )
/yingpanguazai/ssd/ssd1/www/c.67808.cn/app/provider.php ( 0.19 KB )
/yingpanguazai/ssd/ssd1/www/c.67808.cn/vendor/topthink/framework/src/think/Http.php ( 6.04 KB )
/yingpanguazai/ssd/ssd1/www/c.67808.cn/vendor/topthink/think-helper/src/helper/Str.php ( 7.29 KB )
/yingpanguazai/ssd/ssd1/www/c.67808.cn/vendor/topthink/framework/src/think/Env.php ( 4.68 KB )
/yingpanguazai/ssd/ssd1/www/c.67808.cn/app/common.php ( 0.03 KB )
/yingpanguazai/ssd/ssd1/www/c.67808.cn/vendor/topthink/framework/src/helper.php ( 18.78 KB )
/yingpanguazai/ssd/ssd1/www/c.67808.cn/vendor/topthink/framework/src/think/Config.php ( 5.54 KB )
/yingpanguazai/ssd/ssd1/www/c.67808.cn/config/app.php ( 0.95 KB )
/yingpanguazai/ssd/ssd1/www/c.67808.cn/config/cache.php ( 0.78 KB )
/yingpanguazai/ssd/ssd1/www/c.67808.cn/config/console.php ( 0.23 KB )
/yingpanguazai/ssd/ssd1/www/c.67808.cn/config/cookie.php ( 0.56 KB )
/yingpanguazai/ssd/ssd1/www/c.67808.cn/config/database.php ( 2.48 KB )
/yingpanguazai/ssd/ssd1/www/c.67808.cn/vendor/topthink/framework/src/think/facade/Env.php ( 1.67 KB )
/yingpanguazai/ssd/ssd1/www/c.67808.cn/config/filesystem.php ( 0.61 KB )
/yingpanguazai/ssd/ssd1/www/c.67808.cn/config/lang.php ( 0.91 KB )
/yingpanguazai/ssd/ssd1/www/c.67808.cn/config/log.php ( 1.35 KB )
/yingpanguazai/ssd/ssd1/www/c.67808.cn/config/middleware.php ( 0.19 KB )
/yingpanguazai/ssd/ssd1/www/c.67808.cn/config/route.php ( 1.89 KB )
/yingpanguazai/ssd/ssd1/www/c.67808.cn/config/session.php ( 0.57 KB )
/yingpanguazai/ssd/ssd1/www/c.67808.cn/config/trace.php ( 0.34 KB )
/yingpanguazai/ssd/ssd1/www/c.67808.cn/config/view.php ( 0.82 KB )
/yingpanguazai/ssd/ssd1/www/c.67808.cn/app/event.php ( 0.25 KB )
/yingpanguazai/ssd/ssd1/www/c.67808.cn/vendor/topthink/framework/src/think/Event.php ( 7.67 KB )
/yingpanguazai/ssd/ssd1/www/c.67808.cn/app/service.php ( 0.13 KB )
/yingpanguazai/ssd/ssd1/www/c.67808.cn/app/AppService.php ( 0.26 KB )
/yingpanguazai/ssd/ssd1/www/c.67808.cn/vendor/topthink/framework/src/think/Service.php ( 1.64 KB )
/yingpanguazai/ssd/ssd1/www/c.67808.cn/vendor/topthink/framework/src/think/Lang.php ( 7.35 KB )
/yingpanguazai/ssd/ssd1/www/c.67808.cn/vendor/topthink/framework/src/lang/zh-cn.php ( 13.70 KB )
/yingpanguazai/ssd/ssd1/www/c.67808.cn/vendor/topthink/framework/src/think/initializer/Error.php ( 3.31 KB )
/yingpanguazai/ssd/ssd1/www/c.67808.cn/vendor/topthink/framework/src/think/initializer/RegisterService.php ( 1.33 KB )
/yingpanguazai/ssd/ssd1/www/c.67808.cn/vendor/services.php ( 0.14 KB )
/yingpanguazai/ssd/ssd1/www/c.67808.cn/vendor/topthink/framework/src/think/service/PaginatorService.php ( 1.52 KB )
/yingpanguazai/ssd/ssd1/www/c.67808.cn/vendor/topthink/framework/src/think/service/ValidateService.php ( 0.99 KB )
/yingpanguazai/ssd/ssd1/www/c.67808.cn/vendor/topthink/framework/src/think/service/ModelService.php ( 2.04 KB )
/yingpanguazai/ssd/ssd1/www/c.67808.cn/vendor/topthink/think-trace/src/Service.php ( 0.77 KB )
/yingpanguazai/ssd/ssd1/www/c.67808.cn/vendor/topthink/framework/src/think/Middleware.php ( 6.72 KB )
/yingpanguazai/ssd/ssd1/www/c.67808.cn/vendor/topthink/framework/src/think/initializer/BootService.php ( 0.77 KB )
/yingpanguazai/ssd/ssd1/www/c.67808.cn/vendor/topthink/think-orm/src/Paginator.php ( 11.86 KB )
/yingpanguazai/ssd/ssd1/www/c.67808.cn/vendor/topthink/think-validate/src/Validate.php ( 63.20 KB )
/yingpanguazai/ssd/ssd1/www/c.67808.cn/vendor/topthink/think-orm/src/Model.php ( 23.55 KB )
/yingpanguazai/ssd/ssd1/www/c.67808.cn/vendor/topthink/think-orm/src/model/concern/Attribute.php ( 21.05 KB )
/yingpanguazai/ssd/ssd1/www/c.67808.cn/vendor/topthink/think-orm/src/model/concern/AutoWriteData.php ( 4.21 KB )
/yingpanguazai/ssd/ssd1/www/c.67808.cn/vendor/topthink/think-orm/src/model/concern/Conversion.php ( 6.44 KB )
/yingpanguazai/ssd/ssd1/www/c.67808.cn/vendor/topthink/think-orm/src/model/concern/DbConnect.php ( 5.16 KB )
/yingpanguazai/ssd/ssd1/www/c.67808.cn/vendor/topthink/think-orm/src/model/concern/ModelEvent.php ( 2.33 KB )
/yingpanguazai/ssd/ssd1/www/c.67808.cn/vendor/topthink/think-orm/src/model/concern/RelationShip.php ( 28.29 KB )
/yingpanguazai/ssd/ssd1/www/c.67808.cn/vendor/topthink/think-helper/src/contract/Arrayable.php ( 0.09 KB )
/yingpanguazai/ssd/ssd1/www/c.67808.cn/vendor/topthink/think-helper/src/contract/Jsonable.php ( 0.13 KB )
/yingpanguazai/ssd/ssd1/www/c.67808.cn/vendor/topthink/think-orm/src/model/contract/Modelable.php ( 0.09 KB )
/yingpanguazai/ssd/ssd1/www/c.67808.cn/vendor/topthink/framework/src/think/Db.php ( 2.88 KB )
/yingpanguazai/ssd/ssd1/www/c.67808.cn/vendor/topthink/think-orm/src/DbManager.php ( 8.52 KB )
/yingpanguazai/ssd/ssd1/www/c.67808.cn/vendor/topthink/framework/src/think/Log.php ( 6.28 KB )
/yingpanguazai/ssd/ssd1/www/c.67808.cn/vendor/topthink/framework/src/think/Manager.php ( 3.92 KB )
/yingpanguazai/ssd/ssd1/www/c.67808.cn/vendor/psr/log/src/LoggerTrait.php ( 2.69 KB )
/yingpanguazai/ssd/ssd1/www/c.67808.cn/vendor/psr/log/src/LoggerInterface.php ( 2.71 KB )
/yingpanguazai/ssd/ssd1/www/c.67808.cn/vendor/topthink/framework/src/think/Cache.php ( 4.92 KB )
/yingpanguazai/ssd/ssd1/www/c.67808.cn/vendor/psr/simple-cache/src/CacheInterface.php ( 4.71 KB )
/yingpanguazai/ssd/ssd1/www/c.67808.cn/vendor/topthink/think-helper/src/helper/Arr.php ( 16.63 KB )
/yingpanguazai/ssd/ssd1/www/c.67808.cn/vendor/topthink/framework/src/think/cache/driver/File.php ( 7.84 KB )
/yingpanguazai/ssd/ssd1/www/c.67808.cn/vendor/topthink/framework/src/think/cache/Driver.php ( 9.03 KB )
/yingpanguazai/ssd/ssd1/www/c.67808.cn/vendor/topthink/framework/src/think/contract/CacheHandlerInterface.php ( 1.99 KB )
/yingpanguazai/ssd/ssd1/www/c.67808.cn/app/Request.php ( 0.09 KB )
/yingpanguazai/ssd/ssd1/www/c.67808.cn/vendor/topthink/framework/src/think/Request.php ( 55.78 KB )
/yingpanguazai/ssd/ssd1/www/c.67808.cn/app/middleware.php ( 0.25 KB )
/yingpanguazai/ssd/ssd1/www/c.67808.cn/vendor/topthink/framework/src/think/Pipeline.php ( 2.61 KB )
/yingpanguazai/ssd/ssd1/www/c.67808.cn/vendor/topthink/think-trace/src/TraceDebug.php ( 3.40 KB )
/yingpanguazai/ssd/ssd1/www/c.67808.cn/vendor/topthink/framework/src/think/middleware/SessionInit.php ( 1.94 KB )
/yingpanguazai/ssd/ssd1/www/c.67808.cn/vendor/topthink/framework/src/think/Session.php ( 1.80 KB )
/yingpanguazai/ssd/ssd1/www/c.67808.cn/vendor/topthink/framework/src/think/session/driver/File.php ( 6.27 KB )
/yingpanguazai/ssd/ssd1/www/c.67808.cn/vendor/topthink/framework/src/think/contract/SessionHandlerInterface.php ( 0.87 KB )
/yingpanguazai/ssd/ssd1/www/c.67808.cn/vendor/topthink/framework/src/think/session/Store.php ( 7.12 KB )
/yingpanguazai/ssd/ssd1/www/c.67808.cn/vendor/topthink/framework/src/think/Route.php ( 23.73 KB )
/yingpanguazai/ssd/ssd1/www/c.67808.cn/vendor/topthink/framework/src/think/route/RuleName.php ( 5.75 KB )
/yingpanguazai/ssd/ssd1/www/c.67808.cn/vendor/topthink/framework/src/think/route/Domain.php ( 2.53 KB )
/yingpanguazai/ssd/ssd1/www/c.67808.cn/vendor/topthink/framework/src/think/route/RuleGroup.php ( 22.43 KB )
/yingpanguazai/ssd/ssd1/www/c.67808.cn/vendor/topthink/framework/src/think/route/Rule.php ( 26.95 KB )
/yingpanguazai/ssd/ssd1/www/c.67808.cn/vendor/topthink/framework/src/think/route/RuleItem.php ( 9.78 KB )
/yingpanguazai/ssd/ssd1/www/c.67808.cn/route/app.php ( 1.72 KB )
/yingpanguazai/ssd/ssd1/www/c.67808.cn/vendor/topthink/framework/src/think/facade/Route.php ( 4.70 KB )
/yingpanguazai/ssd/ssd1/www/c.67808.cn/vendor/topthink/framework/src/think/route/dispatch/Controller.php ( 4.74 KB )
/yingpanguazai/ssd/ssd1/www/c.67808.cn/vendor/topthink/framework/src/think/route/Dispatch.php ( 10.44 KB )
/yingpanguazai/ssd/ssd1/www/c.67808.cn/app/controller/Index.php ( 4.81 KB )
/yingpanguazai/ssd/ssd1/www/c.67808.cn/app/BaseController.php ( 2.05 KB )
/yingpanguazai/ssd/ssd1/www/c.67808.cn/vendor/topthink/think-orm/src/facade/Db.php ( 0.93 KB )
/yingpanguazai/ssd/ssd1/www/c.67808.cn/vendor/topthink/think-orm/src/db/connector/Mysql.php ( 5.44 KB )
/yingpanguazai/ssd/ssd1/www/c.67808.cn/vendor/topthink/think-orm/src/db/PDOConnection.php ( 52.47 KB )
/yingpanguazai/ssd/ssd1/www/c.67808.cn/vendor/topthink/think-orm/src/db/Connection.php ( 8.39 KB )
/yingpanguazai/ssd/ssd1/www/c.67808.cn/vendor/topthink/think-orm/src/db/ConnectionInterface.php ( 4.57 KB )
/yingpanguazai/ssd/ssd1/www/c.67808.cn/vendor/topthink/think-orm/src/db/builder/Mysql.php ( 16.58 KB )
/yingpanguazai/ssd/ssd1/www/c.67808.cn/vendor/topthink/think-orm/src/db/Builder.php ( 24.06 KB )
/yingpanguazai/ssd/ssd1/www/c.67808.cn/vendor/topthink/think-orm/src/db/BaseBuilder.php ( 27.50 KB )
/yingpanguazai/ssd/ssd1/www/c.67808.cn/vendor/topthink/think-orm/src/db/Query.php ( 15.71 KB )
/yingpanguazai/ssd/ssd1/www/c.67808.cn/vendor/topthink/think-orm/src/db/BaseQuery.php ( 45.13 KB )
/yingpanguazai/ssd/ssd1/www/c.67808.cn/vendor/topthink/think-orm/src/db/concern/TimeFieldQuery.php ( 7.43 KB )
/yingpanguazai/ssd/ssd1/www/c.67808.cn/vendor/topthink/think-orm/src/db/concern/AggregateQuery.php ( 3.26 KB )
/yingpanguazai/ssd/ssd1/www/c.67808.cn/vendor/topthink/think-orm/src/db/concern/ModelRelationQuery.php ( 20.07 KB )
/yingpanguazai/ssd/ssd1/www/c.67808.cn/vendor/topthink/think-orm/src/db/concern/ParamsBind.php ( 3.66 KB )
/yingpanguazai/ssd/ssd1/www/c.67808.cn/vendor/topthink/think-orm/src/db/concern/ResultOperation.php ( 7.01 KB )
/yingpanguazai/ssd/ssd1/www/c.67808.cn/vendor/topthink/think-orm/src/db/concern/WhereQuery.php ( 19.37 KB )
/yingpanguazai/ssd/ssd1/www/c.67808.cn/vendor/topthink/think-orm/src/db/concern/JoinAndViewQuery.php ( 7.11 KB )
/yingpanguazai/ssd/ssd1/www/c.67808.cn/vendor/topthink/think-orm/src/db/concern/TableFieldInfo.php ( 2.63 KB )
/yingpanguazai/ssd/ssd1/www/c.67808.cn/vendor/topthink/think-orm/src/db/concern/Transaction.php ( 2.77 KB )
/yingpanguazai/ssd/ssd1/www/c.67808.cn/vendor/topthink/framework/src/think/log/driver/File.php ( 5.96 KB )
/yingpanguazai/ssd/ssd1/www/c.67808.cn/vendor/topthink/framework/src/think/contract/LogHandlerInterface.php ( 0.86 KB )
/yingpanguazai/ssd/ssd1/www/c.67808.cn/vendor/topthink/framework/src/think/log/Channel.php ( 3.89 KB )
/yingpanguazai/ssd/ssd1/www/c.67808.cn/vendor/topthink/framework/src/think/event/LogRecord.php ( 1.02 KB )
/yingpanguazai/ssd/ssd1/www/c.67808.cn/vendor/topthink/think-helper/src/Collection.php ( 16.47 KB )
/yingpanguazai/ssd/ssd1/www/c.67808.cn/vendor/topthink/framework/src/think/facade/View.php ( 1.70 KB )
/yingpanguazai/ssd/ssd1/www/c.67808.cn/vendor/topthink/framework/src/think/View.php ( 4.39 KB )
/yingpanguazai/ssd/ssd1/www/c.67808.cn/vendor/topthink/framework/src/think/Response.php ( 8.81 KB )
/yingpanguazai/ssd/ssd1/www/c.67808.cn/vendor/topthink/framework/src/think/response/View.php ( 3.29 KB )
/yingpanguazai/ssd/ssd1/www/c.67808.cn/vendor/topthink/framework/src/think/Cookie.php ( 6.06 KB )
/yingpanguazai/ssd/ssd1/www/c.67808.cn/vendor/topthink/think-view/src/Think.php ( 8.38 KB )
/yingpanguazai/ssd/ssd1/www/c.67808.cn/vendor/topthink/framework/src/think/contract/TemplateHandlerInterface.php ( 1.60 KB )
/yingpanguazai/ssd/ssd1/www/c.67808.cn/vendor/topthink/think-template/src/Template.php ( 46.61 KB )
/yingpanguazai/ssd/ssd1/www/c.67808.cn/vendor/topthink/think-template/src/template/driver/File.php ( 2.41 KB )
/yingpanguazai/ssd/ssd1/www/c.67808.cn/vendor/topthink/think-template/src/template/contract/DriverInterface.php ( 0.86 KB )
/yingpanguazai/ssd/ssd1/www/c.67808.cn/runtime/temp/26a2a97576a82b916863bb34f3ddddc8.php ( 12.06 KB )
/yingpanguazai/ssd/ssd1/www/c.67808.cn/vendor/topthink/think-trace/src/Html.php ( 4.42 KB )
CONNECT:[ UseTime:0.000943s ] mysql:host=127.0.0.1;port=3306;dbname=c_67808;charset=utf8mb4
SHOW FULL COLUMNS FROM `fenlei` [ RunTime:0.001542s ]
SELECT * FROM `fenlei` WHERE `fid` = 0 [ RunTime:0.003239s ]
SELECT * FROM `fenlei` WHERE `fid` = 63 [ RunTime:0.005889s ]
SHOW FULL COLUMNS FROM `set` [ RunTime:0.001559s ]
SELECT * FROM `set` [ RunTime:0.009628s ]
SHOW FULL COLUMNS FROM `article` [ RunTime:0.001670s ]
SELECT * FROM `article` WHERE `id` = 458584 LIMIT 1 [ RunTime:0.017498s ]
UPDATE `article` SET `lasttime` = 1779682916 WHERE `id` = 458584 [ RunTime:0.062254s ]
SELECT * FROM `fenlei` WHERE `id` = 64 LIMIT 1 [ RunTime:0.007947s ]
SELECT * FROM `article` WHERE `id` < 458584 ORDER BY `id` DESC LIMIT 1 [ RunTime:0.001514s ]
SELECT * FROM `article` WHERE `id` > 458584 ORDER BY `id` ASC LIMIT 1 [ RunTime:0.001088s ]
SELECT * FROM `article` WHERE `id` < 458584 ORDER BY `id` DESC LIMIT 10 [ RunTime:0.002855s ]
SELECT * FROM `article` WHERE `id` < 458584 ORDER BY `id` DESC LIMIT 10,10 [ RunTime:0.002512s ]
SELECT * FROM `article` WHERE `id` < 458584 ORDER BY `id` DESC LIMIT 20,10 [ RunTime:0.002788s ]
0.292536s