春季新学期如火如荼的展开,各位化学老师的备课节奏是不是已经拉满?
别慌!专为2026新教材量身打造的「化学社群开学季新资源」正式上线,一站式解决你的备课难题,让每一位老师都能省时、省心、高效备出优质课!

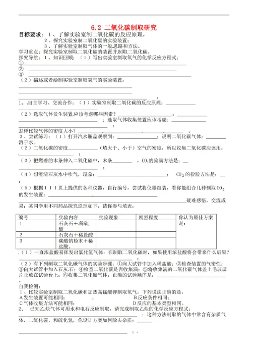
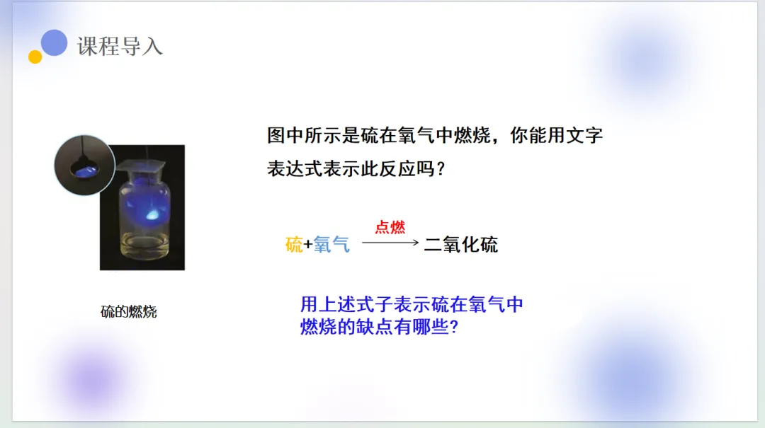
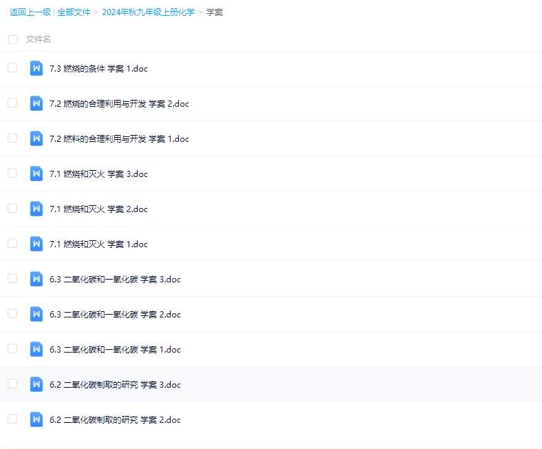
我们从里面挑选了部分课件,做以下图片展示,仅供大家了解 整体质量:展示:8.2金属的化学性质-金属与盐溶液反应后滤液、滤渣成分的分析工欲善其事必先利其器!同步备课资源如教案、学案等抢先看,助力各位老师高效备好课、上好课;24、25、26年初高中、教师提升、家长辅导,名师网课专题为你助阵!不管是摸底考,还是预习考,期中期末考...为您精心准备好了阶段复习与预测的相关专题,就等各位来下载了!一个人走得很快,一群人走得很远!
除了资源、图书和课程,我们还会精心维护会员专属社群。
在我们的学习群内,你可以看到小伙伴们的学习分享;你还可以参与主题讨论和学习打卡,获得相应的奖励和积分。
资源好用,能用:通用的各类化学资源需求,老师们也会分享自己的各类资源;
在这里,我们希望用一年的社群服务,帮助每一个化学老师都能在这里,变得更加优秀!
